各地出台细则 落实八项规定
编辑: 时间:2013年01月03日 00:00 浏览: 次
新闻来源:人民网


(记者朱玥颖)中央提出改进工作作风、密切联系群众的八项规定后,各地积极落实。记者依据各省份官方网站和公开报道粗略统计,截至1日,已有甘肃、江苏、安徽、山西、湖南、新疆、黑龙江、西藏、湖北、青海、福建、浙江、云南、江西、北京、山东、宁夏等17个省份向社会公布了具体实施细则。
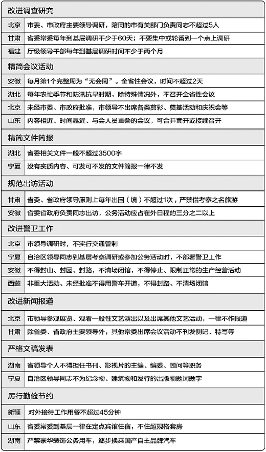
记者注意到,各地出台的细则大多因地制宜,针对群众关注的改进调查研究、精简会议活动、精简文件简报、规范出访活动、改进警卫工作、改进新闻报道、严格文稿发表、厉行勤俭节约等方面提出了较为具体的措施。
除了根据八项规定提出具体要求外,各省还提出改进作风的其他具体规定。江苏省要求要着力解决民生难题,坚持和完善领导干部接访下访制度,健全“三解三促”长效机制,每年安排5—7天开展驻点调研。
湖南省要求领导干部加强督促检查,要求别人做到的自己先要做到,要求别人不做的自己坚决不做,要教育身边工作人员严格按规定办事。
福建省要求改进督查考评工作,各类评先评优突出先进性和群众公认,实施动态管理,不搞一次评比“定终身”。湖南省委要求严控各类检查评比考核验收活动,不得“搭车考核”、“越权考核”。
福建省提出改进帮扶激励机关干部职工工作。健全领导干部与机关群众谈心制度。党组织定期走访、慰问生活困难的干部职工,坚持贵在平时、注重常态和既重物质又重精神的原则,帮助他们排忧解难。
